hermiter

codecov CRAN_Status_Badge

What does hermiter do?

hermiter is an R package that facilitates the estimation of the probability density function and cumulative distribution function in univariate and bivariate settings using Hermite series based estimators. In addition, hermiter allows the estimation of the quantile function in the univariate case and nonparametric correlation coefficients in the bivariate case. The package is applicable to streaming, batch and grouped data. The core methods of the package are written in C++ for speed.

These estimators are particularly useful in the sequential setting (both stationary and non-stationary data streams). In addition, they are useful in efficient, one-pass batch estimation which is particularly relevant in the context of large data sets. Finally, the Hermite series based estimators are applicable in decentralized (distributed) settings in that estimators formed on subsets of the data can be consistently merged. The Hermite series based estimators have the distinct advantage of being able to estimate the full density function, distribution function and quantile function (univariate setting) along with the Spearman Rho and Kendall Tau correlation coefficients (bivariate setting) in an online manner. The theoretical and empirical properties of most of these estimators have been studied in-depth in the articles below. The investigations demonstrate that the Hermite series based estimators are particularly effective in distribution function, quantile function and Spearman correlation estimation.

A summary of the estimators and algorithms in hermiter can be found in the article below.

Features

Univariate

Bivariate

Installation

The release version of hermiter can be installed from CRAN with:

install.packages("hermiter")

The development version of hermiter can be installed using devtools with:

devtools::install_github("MikeJaredS/hermiter")

Load Package

In order to utilize the hermiter package, the package must be loaded using the following command:

library(hermiter)

Construct Estimator

A hermite_estimator S3 object is constructed as below. The argument, N, adjusts the number of terms in the Hermite series based estimator and controls the trade-off between bias and variance. A lower N value implies a higher bias but lower variance and vice versa for higher values of N. The argument, standardize, controls whether or not to standardize observations before applying the estimator. Standardization usually yields better results and is recommended for most estimation settings.

A univariate estimator is constructed as follows (note that the default estimator type is univariate, so this argument does not need to be explicitly set):

hermite_est <- hermite_estimator(N=10, standardize=TRUE, 
                                 est_type = "univariate")

Similarly for constructing a bivariate estimator:

hermite_est <- hermite_estimator(N=10, standardize=TRUE, 
                                 est_type = "bivariate")

Batch Estimator Updating

A hermite_estimator object can be initialized with a batch of observations as below.

For univariate observations:

observations <- rlogis(n=1000)
hermite_est <- hermite_estimator(N=10, standardize=TRUE, observations = 
                                   observations)

For bivariate observations:

observations <- matrix(data = rnorm(2000),nrow = 1000, ncol=2)
hermite_est <- hermite_estimator(N=10, standardize=TRUE, 
                                 est_type = "bivariate", observations = 
                                   observations)

Sequential Estimator Updating

In the sequential setting, observations are revealed one at a time. A hermite_estimator object can be updated sequentially with a single new observation by utilizing the update_sequential method. Note that when updating the Hermite series based estimator sequentially, observations are also standardized sequentially if the standardize argument is set to true in the constructor.

Standard syntax

For univariate observations:

observations <- rlogis(n=1000)
hermite_est <- hermite_estimator(N=10, standardize=TRUE)
for (idx in seq_along(observations)) {
  hermite_est <- update_sequential(hermite_est,observations[idx])
}

For bivariate observations:

observations <- matrix(data = rnorm(2000),nrow = 1000, ncol=2)
hermite_est <- hermite_estimator(N=10, standardize=TRUE, 
                                 est_type = "bivariate")
for (idx in seq_len(nrow(observations))) {
  hermite_est <- update_sequential(hermite_est,observations[idx,])
}

Piped syntax

For univariate observations:

observations <- rlogis(n=1000)
hermite_est <- hermite_estimator(N=10, standardize=TRUE)
for (idx in seq_along(observations)) {
  hermite_est <- hermite_est %>% update_sequential(observations[idx])
}

For bivariate observations:

observations <- matrix(data = rnorm(2000),nrow = 1000, ncol=2)
hermite_est <- hermite_estimator(N=10, standardize=TRUE, 
                                 est_type = "bivariate")
for (idx in seq_len(nrow(observations))) {
  hermite_est <- hermite_est %>% update_sequential(observations[idx,])
}

Merging Hermite Estimators

Hermite series based estimators can be consistently combined/merged in both the univariate and bivariate settings. In particular, when standardize = FALSE, the results obtained from combining/merging distinct hermite_estimators updated on subsets of a data set are exactly equal to those obtained by constructing a single hermite_estimator and updating on the full data set (corresponding to the concatenation of the aforementioned subsets). This holds true for the pdf, cdf and quantile results in the univariate case and the pdf, cdf and nonparametric correlation results in the bivariate case. When standardize = TRUE, the equivalence is no longer exact, but is accurate enough to be practically useful. Combining/merging hermite_estimators is illustrated below.

For the univariate case:

observations_1 <- rlogis(n=1000)
observations_2 <- rlogis(n=1000)
hermite_est_1 <- hermite_estimator(N=10, standardize=TRUE, 
                                   observations = observations_1)
hermite_est_2 <- hermite_estimator(N=10, standardize=TRUE, 
                                   observations = observations_2)
hermite_est_merged <- merge_hermite(list(hermite_est_1,hermite_est_2))

For the bivariate case:

observations_1 <- matrix(data = rnorm(2000),nrow = 1000, ncol=2)
observations_2 <- matrix(data = rnorm(2000),nrow = 1000, ncol=2)
hermite_est_1 <- hermite_estimator(N=10, standardize=TRUE, 
                                 est_type = "bivariate", 
                                 observations = observations_1)
hermite_est_2 <- hermite_estimator(N=10, standardize=TRUE, 
                                 est_type = "bivariate", 
                                 observations = observations_2)
hermite_est_merged <- merge_hermite(list(hermite_est_1,hermite_est_2))

The ability to combine/merge estimators is particularly useful in applications involving grouped data (see package vignette).

Estimate univariate pdf, cdf and quantile function

The central advantage of Hermite series based estimators is that they can be updated in a sequential/one-pass manner as above and subsequently probability densities and cumulative probabilities at arbitrary x values can be obtained, along with arbitrary quantiles. The hermite_estimator object only maintains a small and fixed number of coefficients and thus uses minimal memory. The syntax to calculate probability densities, cumulative probabilities and quantiles in the univariate setting is presented below.

Standard syntax

observations <- rlogis(n=2000)
hermite_est <- hermite_estimator(N=10, standardize=TRUE, 
                                 observations = observations)

x <- seq(-15,15,0.1)
pdf_est <- dens(hermite_est,x)
cdf_est <- cum_prob(hermite_est,x)

p <- seq(0.05,1,0.05)
quantile_est <- quant(hermite_est,p)

Piped syntax

observations <- rlogis(n=2000)
hermite_est <- hermite_estimator(N=10, standardize=TRUE, 
                                 observations = observations)

x <- seq(-15,15,0.1)
pdf_est <- hermite_est %>% dens(x)
cdf_est <- hermite_est %>% cum_prob(x)

p <- seq(0.05,0.95,0.05)
quantile_est <- hermite_est %>% quant(p)
actual_pdf <- dlogis(x)
actual_cdf <- plogis(x)
df_pdf_cdf <- data.frame(x,pdf_est,cdf_est,actual_pdf,actual_cdf)

actual_quantiles <- qlogis(p)
df_quant <- data.frame(p,quantile_est,actual_quantiles)

Comparing Estimated versus Actual

ggplot(df_pdf_cdf,aes(x=x)) + geom_line(aes(y=pdf_est, colour="Estimated")) +
  geom_line(aes(y=actual_pdf, colour="Actual")) +
  scale_colour_manual("", 
                      breaks = c("Estimated", "Actual"),
                      values = c("blue", "black")) + ylab("Probability Density")

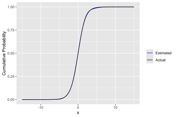
ggplot(df_pdf_cdf,aes(x=x)) + geom_line(aes(y=cdf_est, colour="Estimated")) +
  geom_line(aes(y=actual_cdf, colour="Actual")) +
  scale_colour_manual("", 
                      breaks = c("Estimated", "Actual"),
                      values = c("blue", "black")) +
  ylab("Cumulative Probability")

ggplot(df_quant,aes(x=actual_quantiles)) + geom_point(aes(y=quantile_est),
                                                      color="blue") +
  geom_abline(slope=1,intercept = 0) +xlab("Theoretical Quantiles") +
  ylab("Estimated Quantiles")

Convenience functions

Note that there are also generic methods facilitating summarizing and plotting univariate densities and distribution functions as illustrated below.

h_dens <- density(hermite_est)
print(h_dens)
plot(h_dens)

h_cdf <- hcdf(hermite_est)
print(h_cdf)
plot(h_cdf)
summary(h_cdf)

Finally there are the following convenience functions providing familiar syntax to the ordinary R functions.

quantile(hermite_est)

median(hermite_est)

IQR(hermite_est)

Estimate bivariate pdf, cdf and nonparametric correlation

The aforementioned suitability of Hermite series based estimators in sequential and one-pass batch estimation settings extends to the bivariate case. Probability densities and cumulative probabilities can be obtained at arbitrary points. The syntax to calculate probability densities and
cumulative probabilities along with the Spearman and Kendall correlation coefficients in the bivariate setting is presented below.

Standard syntax

# Prepare bivariate normal data
sig_x <- 1
sig_y <- 1
num_obs <- 4000
rho <- 0.5
observations_mat <- mvtnorm::rmvnorm(n=num_obs,mean=rep(0,2),
          sigma = matrix(c(sig_x^2,rho*sig_x*sig_y,rho*sig_x*sig_y,sig_y^2), 
          nrow=2,ncol=2, byrow = TRUE))

hermite_est <- hermite_estimator(N = 30, standardize = TRUE, 
                                 est_type = "bivariate", 
                                 observations = observations_mat) 
vals <- seq(-5,5,by=0.25)
x_grid <- as.matrix(expand.grid(X=vals, Y=vals))
pdf_est <- dens(hermite_est,x_grid)
cdf_est <- cum_prob(hermite_est,x_grid)
spear_est <- spearmans(hermite_est)
kendall_est <- kendall(hermite_est)

Piped syntax

sig_x <- 1
sig_y <- 1
num_obs <- 4000
rho <- 0.5
observations_mat <- mvtnorm::rmvnorm(n=num_obs,mean=rep(0,2),
        sigma = matrix(c(sig_x^2,rho*sig_x*sig_y,rho*sig_x*sig_y,sig_y^2), 
          nrow=2, ncol=2, byrow = TRUE))

hermite_est <- hermite_estimator(N = 30, standardize = TRUE, 
                                 est_type = "bivariate", 
                                 observations = observations_mat) 

vals <- seq(-5,5,by=0.25)
x_grid <- as.matrix(expand.grid(X=vals, Y=vals))
pdf_est <- hermite_est %>% dens(x_grid, clipped = TRUE)
cdf_est <- hermite_est %>% cum_prob(x_grid, clipped = TRUE)
spear_est <- hermite_est %>% spearmans()
kendall_est <- hermite_est %>% kendall()
actual_pdf <-mvtnorm::dmvnorm(x_grid,mean=rep(0,2),
            sigma = matrix(c(sig_x^2,rho*sig_x*sig_y,rho*sig_x*sig_y,sig_y^2), 
                           nrow=2,ncol=2, byrow = TRUE))
actual_cdf <- rep(NA,nrow(x_grid))
for (row_idx in seq_len(nrow(x_grid))) {
  actual_cdf[row_idx] <-  mvtnorm::pmvnorm(lower = c(-Inf,-Inf),
    upper=as.numeric(x_grid[row_idx,]),mean=rep(0,2),sigma = matrix(c(sig_x^2, 
        rho*sig_x*sig_y,rho*sig_x*sig_y,sig_y^2), nrow=2,ncol=2,byrow = TRUE))
}
actual_spearmans <- cor(observations_mat,method = "spearman")[1,2]
actual_kendall <- cor(observations_mat,method = "kendall")[1,2]
df_pdf_cdf <- data.frame(x_grid,pdf_est,cdf_est,actual_pdf,actual_cdf)

Comparing Estimated versus Actual

p1 <- ggplot(df_pdf_cdf) + geom_tile(aes(X, Y, fill= actual_pdf)) +
  scale_fill_continuous_sequential(palette="Oslo",
                                   breaks=seq(0,.2,by=.05),
                                   limits=c(0,.2))

p2 <- ggplot(df_pdf_cdf) + geom_tile(aes(X, Y, fill= pdf_est)) +
  scale_fill_continuous_sequential(palette="Oslo",
                                   breaks=seq(0,.2,by=.05),
                                   limits=c(0,.2))

p1+ ggtitle("Actual PDF")+ theme(legend.title = element_blank()) + p2 +
  ggtitle("Estimated PDF") +theme(legend.title = element_blank()) +
  plot_layout(guides = 'collect')

p1 <- ggplot(df_pdf_cdf) + geom_tile(aes(X, Y, fill= actual_cdf)) +
  scale_fill_continuous_sequential(palette="Oslo",
                       breaks=seq(0,1,by=.2),
                       limits=c(0,1))

p2 <- ggplot(df_pdf_cdf) + geom_tile(aes(X, Y, fill= cdf_est)) +
  scale_fill_continuous_sequential(palette="Oslo",
                                   breaks=seq(0,1,by=.2),
                                   limits=c(0,1))

p1+ ggtitle("Actual CDF") + theme(legend.title = element_blank()) + p2 +
  ggtitle("Estimated CDF") + theme(legend.title = element_blank())+
  plot_layout(guides = 'collect')

Spearman’s correlation coefficient results:

Spearman’s Correlation
Actual 0.453
Estimated 0.447

Kendall correlation coefficient results:

Kendall Correlation
Actual 0.312
Estimated 0.308

Applying to stationary data (sequential setting)

Univariate Example

Another useful application of the hermite_estimator class is to obtain pdf, cdf and quantile function estimates on streaming data. The speed of estimation allows the pdf, cdf and quantile functions to be estimated in real time. We illustrate this below for cdf and quantile estimation with a sample Shiny application. We reiterate that the particular usefulness is that the full pdf, cdf and quantile functions are updated in real time. Thus, any arbitrary quantile can be evaluated at any point in time. We include a stub for reading streaming data that generates micro-batches of standard exponential i.i.d. random data. This stub can easily be swapped out for a method reading micro-batches from a Kafka topic or similar.

The Shiny sample code below can be pasted into a single app.R file and run directly.

```{r eval=FALSE} # Not Run. Copy and paste into app.R and run. library(shiny) library(hermiter) library(ggplot2) library(magrittr)

ui <- fluidPage( titlePanel(“Streaming Statistics Analysis Example: Exponential i.i.d. stream”), sidebarLayout( sidebarPanel( sliderInput(“percentile”, “Percentile:”, min = 0.01, max = 0.99, value = 0.5, step = 0.01) ), mainPanel( plotOutput(“plot”), textOutput(“quantile_text”) ) ) )

server <- function(input, output) { values <- reactiveValues(hermite_est = hermite_estimator(N = 10, standardize = TRUE)) x <- seq(-15, 15, 0.1) # Note that the stub below could be replaced with code that reads streaming # data from various sources, Kafka etc.
read_stream_stub_micro_batch <- reactive({ invalidateLater(1000) new_observation <- rexp(10) return(new_observation) }) updated_cdf_calc <- reactive({ micro_batch <- read_stream_stub_micro_batch() for (idx in seq_along(micro_batch)) { values[[“hermite_est”]] <- isolate(values[[“hermite_est”]]) %>% update_sequential(micro_batch[idx]) } cdf_est <- isolate(values[[“hermite_est”]]) %>% cum_prob(x, clipped = TRUE) df_cdf <- data.frame(x, cdf_est) return(df_cdf) }) updated_quantile_calc <- reactive({ values[[“hermite_est”]] %>% quant(input\(percentile) }) output\)plot <- renderPlot({ ggplot(updated_cdf_calc(), aes(x = x)) + geom_line(aes(y = cdf_est)) + ylab(“Cumulative Probability”) } ) output\(quantile_text <- renderText({ return(paste(input\)percentile * 100, “th Percentile:”, round(updated_quantile_calc(), 2))) }) } shinyApp(ui = ui, server = server)


![](./vignettes/shiny_stream_example.gif)

## Applying to non-stationary data (sequential setting)

### Univariate Example

The hermite_estimator is also applicable to non-stationary data streams.
A weighted form of the Hermite series based estimator can be applied to handle 
this case. The estimator will adapt to the new distribution and 
"forget" the old distribution as illustrated in the example below. In this 
univariate example, the  distribution from which the observations are drawn 
switches from a Chi-square distribution to a logistic distribution and finally 
to a normal distribution. In order to use the exponentially weighted form of the 
hermite_estimator, the exp_weight_lambda argument must be set to a non-NA value.
Typical values for this parameter are 0.01, 0.05 and 0.1. The lower the 
exponential weighting parameter, the slower the estimator adapts and vice versa 
for higher values of the parameter. However, variance increases with higher 
values of exp_weight_lambda, so there is a trade-off to bear in mind.

```{r}
# Prepare Test Data
num_obs <-2000
test <- rchisq(num_obs,5)
test <- c(test,rlogis(num_obs))
test <- c(test,rnorm(num_obs))
# Calculate theoretical pdf, cdf and quantile values for comparison
x <- seq(-15,15,by=0.1)
actual_pdf_lognorm <- dchisq(x,5)
actual_pdf_logis <- dlogis(x)
actual_pdf_norm <- dnorm(x)
actual_cdf_lognorm <- pchisq(x,5)
actual_cdf_logis <- plogis(x)
actual_cdf_norm <- pnorm(x)
p <- seq(0.05,0.95,by=0.05)
actual_quantiles_lognorm <- qchisq(p,5)
actual_quantiles_logis <- qlogis(p)
actual_quantiles_norm <- qnorm(p)
# Construct Hermite Estimator 
h_est <- hermite_estimator(N=20,standardize = TRUE,exp_weight_lambda = 0.005)
# Loop through test data and update h_est to simulate observations arriving 
# sequentially
count <- 1
res <- data.frame()
res_q <- data.frame()
for (idx in seq_along(test)) {
  h_est <- h_est %>% update_sequential(test[idx])
  if (idx %% 100 == 0){
    if (floor(idx/num_obs)==0){
      actual_cdf_vals <- actual_cdf_lognorm
      actual_pdf_vals <-actual_pdf_lognorm
      actual_quantile_vals <- actual_quantiles_lognorm
    }
    if (floor(idx/num_obs)==1){
      actual_cdf_vals <- actual_cdf_logis
      actual_pdf_vals <-actual_pdf_logis
      actual_quantile_vals <- actual_quantiles_logis
    }
    if (floor(idx/num_obs)==2){
      actual_cdf_vals <- actual_cdf_norm
      actual_pdf_vals <- actual_pdf_norm
      actual_quantile_vals <- actual_quantiles_norm
    }
    idx_vals <- rep(count,length(x))
    cdf_est_vals <- h_est %>% cum_prob(x, clipped=TRUE)
    pdf_est_vals <- h_est %>% dens(x, clipped=TRUE)
    quantile_est_vals <- h_est %>% quant(p)
    res <- rbind(res,data.frame(idx_vals,x,cdf_est_vals,actual_cdf_vals,
                                pdf_est_vals,actual_pdf_vals))
    res_q <- rbind(res_q,data.frame(idx_vals=rep(count,length(p)),p,
                                    quantile_est_vals,actual_quantile_vals))
    count <- count +1
  }
}
res <- res %>% mutate(idx_vals=idx_vals*100)
res_q <- res_q %>% mutate(idx_vals=idx_vals*100)

{r eval=FALSE} # Visualize Results for PDF (Not run, requires gganimate, gifski and transformr # packages) p <- ggplot(res,aes(x=x)) + geom_line(aes(y=pdf_est_vals, colour="Estimated")) + geom_line(aes(y=actual_pdf_vals, colour="Actual")) + scale_colour_manual("", breaks = c("Estimated", "Actual"), values = c("blue", "black")) + ylab("Probability Density") + transition_states(idx_vals,transition_length = 2,state_length = 1) + ggtitle('Observation index {closest_state}') anim_save("pdf.gif",p)

{r eval=FALSE} # Visualize Results for CDF (Not run, requires gganimate, gifski and transformr # packages) p <- ggplot(res,aes(x=x)) + geom_line(aes(y=cdf_est_vals, colour="Estimated")) + geom_line(aes(y=actual_cdf_vals, colour="Actual")) + scale_colour_manual("", breaks = c("Estimated", "Actual"), values = c("blue", "black")) + ylab("Cumulative Probability") + transition_states(idx_vals, transition_length = 2,state_length = 1) + ggtitle('Observation index {closest_state}') anim_save("cdf.gif", p)

{r eval=FALSE} # Visualize Results for Quantiles (Not run, requires gganimate, gifski and # transformr packages) p <- ggplot(res_q,aes(x=actual_quantile_vals)) + geom_point(aes(y=quantile_est_vals), color="blue") + geom_abline(slope=1,intercept = 0) +xlab("Theoretical Quantiles") + ylab("Estimated Quantiles") + transition_states(idx_vals,transition_length = 2, state_length = 1) + ggtitle('Observation index {closest_state}') anim_save("quant.gif",p)

Bivariate Example

We illustrate tracking a non-stationary bivariate data stream with another sample Shiny application. The bivariate Hermite estimator leverages an exponential weighting scheme as described in the univariate case and does not need to maintain a sliding window. We include a stub for reading streaming data that generates micro-batches of bivariate normal i.i.d. random data with a chosen Spearman’s correlation coefficient (as this is easily linked to the standard correlation matrix). This stub can again be readily swapped out for a method reading micro-batches from a Kafka topic or similar.

The Shiny sample code below can be pasted into a single app.R file and run directly.

```{r eval=FALSE} # Not Run. Copy and paste into app.R and run. library(shiny) library(hermiter) library(ggplot2) library(magrittr)

ui <- fluidPage( titlePanel(“Bivariate Streaming Statistics Analysis Example”), sidebarLayout( sidebarPanel( sliderInput(“spearmans”, “True Spearman’s Correlation:”, min = -0.9, max = 0.9, value = 0, step = 0.1) ), mainPanel( plotOutput(“plot”), textOutput(“spearman_text”) ) ) )

server <- function(input, output) { values <- reactiveValues(hermite_est = hermite_estimator(N = 10, standardize = TRUE, exp_weight_lambda = 0.01, est_type=“bivariate”)) # Note that the stub below could be replaced with code that reads streaming # data from various sources, Kafka etc.
read_stream_stub_micro_batch <- reactive({ invalidateLater(1000) sig_x <- 1 sig_y <- 1 num_obs <- 100 rho <- 2 sin(pi/6 input\(spearmans) observations_mat <- mvtnorm::rmvnorm(n=num_obs,mean=rep(0,2), sigma = matrix(c(sig_x^2,rho*sig_x*sig_y,rho*sig_x*sig_y,sig_y^2), nrow=2,ncol=2, byrow = TRUE)) return(observations_mat) }) updated_spear_calc <- reactive({ micro_batch <- read_stream_stub_micro_batch() for (idx in seq_len(nrow(micro_batch))) { values[["hermite_est"]] <- isolate(values[["hermite_est"]]) %>% update_sequential(micro_batch[idx,]) } spear_est <- isolate(values[["hermite_est"]]) %>% spearmans(clipped = TRUE) return(spear_est) }) output\)plot <- renderPlot({ vals <- seq(-5,5,by=0.25) x_grid <- as.matrix(expand.grid(X=vals, Y=vals)) rho <- 2 sin(pi/6 input\(spearmans) actual_pdf <-mvtnorm::dmvnorm(x_grid,mean=rep(0,2), sigma = matrix(c(sig_x^2,rho*sig_x*sig_y,rho*sig_x*sig_y,sig_y^2), nrow=2,ncol=2, byrow = TRUE)) df_pdf <- data.frame(x_grid,actual_pdf) p1 <- ggplot(df_pdf) + geom_tile(aes(X, Y, fill= actual_pdf)) + scale_fill_gradient2(low="blue", mid="cyan", high="purple", midpoint=.2, breaks=seq(0,.4,by=.1), limits=c(0,.4)) +ggtitle(paste("True Bivariate Normal Density with matched Spearman's correlation")) + theme(legend.title = element_blank()) p1 } ) output\)spearman_text <- renderText({ return(paste(“Spearman’s Correlation Estimate from Hermite Estimator:”, round(updated_spear_calc(), 1))) }) } shinyApp(ui = ui, server = server)


![](./vignettes/shiny_stream_example2.gif)

## Citation Information

To cite this package, one can use the following code to generate the citation.

```{r eval=FALSE}
citation("hermiter")

This yields:

Michael S, Melvin V (2024). hermiter: Efficient Sequential and Batch Estimation of Univariate and Bivariate Probability Density Functions and Cumulative Distribution Functions along with Quantiles (Univariate) and Nonparametric Correlation (Bivariate). R package version 2.3.1, https://github.com/MikeJaredS/hermiter.

Michael S, Melvin V (2023). “hermiter: R package for sequential nonparametric estimation.” Computational Statistics. https://doi.org/10.1007/s00180-023-01382-0.