ddtlcm: Dirichlet diffusion tree-latent class model (DDT-LCM)

An R package for Tree-regularized latent class mModels with a DDT process prior on class profiles

Maintainer: Mengbing Li (mengbing@umich.edu)

Contributors: Briana Stephenson (bstephenson@hsph.harvard.edu); Zhenke Wu (zhenkewu@umich.edu)

Citation Paper Link
Bayesian tree-regularized LCM Li M, Stephenson B, Wu Z (2023). Tree-Regularized Bayesian Latent Class Analysis for Improving Weakly Separated Dietary Pattern Subtyping in Small-Sized Subpopulations. ArXiv:2306.04700. Link

Table of content

Installation

# install bioconductor package `ggtree` for visualizing results:
if (!require("BiocManager", quietly = TRUE))
    install.packages("BiocManager")
BiocManager::install("ggtree")

install.packages("devtools",repos="https://cloud.r-project.org")
devtools::install_github("limengbinggz/ddtlcm")

Overview

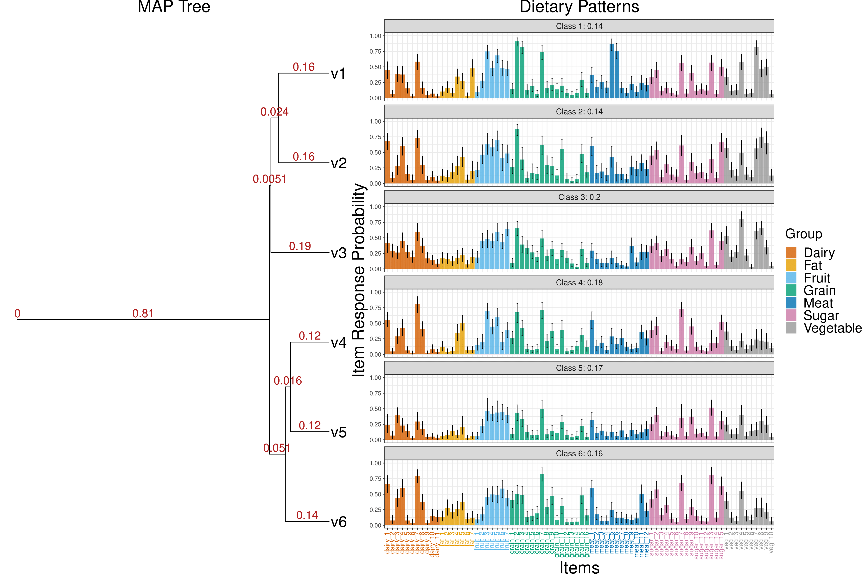
ddtlcm is designed for analyzing multivariate binary observations over grouped items in a tree-regularized Bayesian LCM framework. Between-class similarities are guided by an unknown tree, where classes positioned closer on the tree are more similar a priori. This framework facilitates the sharing of information between classes to make better estimates of parameters using less data. The model is built upon equipping LCMs with a DDT process prior on the class profiles, with varying degrees of shrinkage across major item groups. The model is particularly promising for addressing weak separation of latent classes when sample sizes are small. The posterior inferential algorithm is based on a hybrid Metropolis-Hastings-within-Gibbs algorithm and can provide posterior uncertainty quantifications.

ddtlcm works for

library(DependenciesGraphs) # if not installed, try this-- devtools::install_github("datastorm-open/DependenciesGraphs")
library(QualtricsTools) # devtools::install_github("emmamorgan-tufts/QualtricsTools")
dep <- funDependencies('package:ddtlcm','ddtlcm_fit')
plot(dep)

Examples

  • A simple workflow using semi-synthetic data is provided.

  • ddtlcm estimates the tree over classes and class profiles simultaneously

A Quickstart

library(ddtlcm)

data(parameter_diet)
# unlist the elements into variables in the global environment
list2env(setNames(parameter_diet, names(parameter_diet)), envir = globalenv()) 

N <- 496
seed_parameter = 1 # random seed to generate node parameters given the tree
seed_response = 1 # random seed to generate multivariate binary observations from LCM

# simulate data given the parameters
sim_data <- simulate_lcm_given_tree(tree_phylo, N, 
    class_probability, item_membership_list, Sigma_by_group, 
    root_node_location = 0, seed_parameter = seed_parameter,
    seed_response = seed_response)

K <- 6 # number of latent classes, same as number of leaves on the tree
result_diet <- ddtlcm_fit(K = K, data = sim_data$response_matrix, 
  item_membership_list = item_membership_list, total_iters = 100)
print(result_diet)

Contributing And Getting Help

Please report bugs by opening an issue. If you wish to contribute, please make a pull request. If you have questions, you can open a discussion thread.

Note

  • When running some functions in the package, such as ddtlcm_fit, a warning that “Tree contains singleton nodes” may be displayed. This warning originates from the checkPhylo4 function in the phylobase package to perform basic checks on the validity of S4 phylogenetic objects. We would like to point out that seeing such warnings shall not pose any concerns about the statistical validity of the implemented algorithm. This is because any tree generaetd from a DDT process contains a singleton node (having only one child node) as the root node. To avoid repeated appearances of this warning, we recommend either of the followings:

    • Wrapping around the code via suppressWarnings({ code_that_will_generate_singleton_warning });

    • Setting options(warn = -1) globally. This may be dangerous because other meaningful warnings may be ignored.