
The R package bnRep includes the largest repository of
Bayesian networks, which were all collected from recent academic
literature in a variety of fields! If you are using any Bayesian network
from bnRep you should cite:
Leonelli, M. (2025). bnRep: A repository of Bayesian networks from the academic literature. Neurocomputing, 624, 129502.
@Article{,
title = {bn{R}ep: A repository of {B}ayesian networks from the academic literature},
author = {Manuele Leonelli},
journal = {Neurocomputing},
volume = {624},
year = {2025},
pages = {129502}
}
Go to https://manueleleonelli.shinyapps.io/bnRep/ to explore the repository online!
If you are interested in having your Bayesian network included in
bnRep you must prepare three objects:
the Bayesian network as a bn.fit object (if not
created with bnlearn you can always use import functions,
such as read.bif());
an R file with the same name of the bn.fit object
reporting the documentation of the Bayesian network;
a vector/excel file with the required details to include in the
bnRep_summary object.
You can submit the required objects directly via github (e.g fork/pull), or via email.
If you struggle with any of these steps, please get in touch and I will try to help!
bnRep includes over 200 Bayesian networks from more than
150 academic publications. It includes discrete, Gaussian and
conditional linear Gaussian Bayesian networks, all stored as appropriate
bn.fit objects from bnlearn. They can be
exported for use to other software (e.g. Phython libraries) using
functions from bnlearn such as write.bif().
Recall that in order to plot the associated DAG, one must first convert
it to a graph object with bn.net() from the
bnlearn package.
# Install stable version from CRAN:
install.packages("bnRep")
# Or the development version from GitHub:
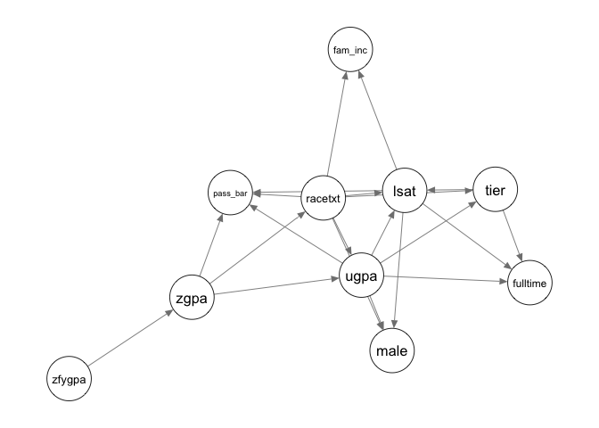
remotes::install_github("manueleleonelli/bnRep")We will use the lawschool Bayesian network as an
example. To load it in the environment simply call
data(lawschool) and to then plot it (for instance using
graphviz.plot from the bnlearn package)
library(bnRep)
library(bnlearn)
library(qgraph)
data("lawschool")
qgraph::qgraph(bn.net(lawschool))
Notice that the function bn.net function must be used in
order to plot the network.
bnRep includes two features to explore the Bayesian
networks in the repository:
bnRep_summary: a dataframe with important details
about each network in the repository.
bnRep_app: a Shiny app to interactively explore
bnRep_summary and filter the networks according to various
criteria. The app is also available online at https://manueleleonelli.shinyapps.io/bnRep/.
Here’s the columns of bnRep_summary:
#> [1] "Name" "Type" "Structure"
#> [4] "Probabilities" "Graph" "Area"
#> [7] "Nodes" "Arcs" "Parameters"
#> [10] "Avg. Parents" "Max Parents" "Avg. Levels"
#> [13] "Max Levels" "Average Markov Blanket" "Year"
#> [16] "Journal" "Reference"
The following plots show some summary statistics of the repository.
#> Warning: package 'ggplot2' was built under R version 4.3.3








